1級造園施工管理技士の難易度を合格率や過去問から解説【独学のコツ】
合格率とか過去問とかも知りたい。
けっこう難しい試験なのかな…?
合格するための勉強方法はどんな感じだろう?
こういった疑問に答える記事です。
この記事の内容は下記のとおり。
- 1級造園施工管理技士の難易度を過去問や合格率から解説
- 1級造園施工管理技士の独学のコツ【おすすめの参考書や過去問題集】
- 【ちなみに】1級造園施工管理技士と1級土木施工管理技士の難易度比較
私たちワット・コンサルティングは、施工管理の転職サポートを行う会社です。
この記事では、1級造園施工管理技士の難易度を中心に解説します。
1級造園施工管理技士は、特定建設業の造園工事を請けられる国家資格です。
特定建設業とは、下記の規模の工事のこと。
- 下請に出す工事の総額が4500万円以上
- 建築一式工事の総額が7000万円以上の工事
大型の公園やゴルフ場の工事の施工管理の監理技術者になることができます。
当然2級より重宝されるし、収入も上。転職も有利になります。
1級造園施工管理技士は難しいので、まずは難易度を把握して、しっかり勉強しましょう。
1級造園施工管理技士の難易度を過去問や合格率から解説

1級造園施工管理技士の難易度を解説します。
具体的には、下記から難易度を解説するので、参考にどうぞ。
- 合格率
- 過去問
- 合格基準
- 受験資格
1級造園施工管理技士の合格率からみる難易度
1級造園施工管理技士の過去7年の合格率は、下記のとおりです。
| 第一次検定(学科) | 第二次検定(実地) | |
| 平成27年度 | 48.1% | 36.8% |
| 平成28年度 | 53.2% | 32.5% |
| 平成29年度 | 46.6% | 37.5% |
| 平成30年度 | 41.2% | 35.9% |
| 令和元年度 | 37% | 39.6% |
| 令和2年度 | 39.6% | 41% |
| 令和3年度 | 35.9% | 40% |
| 令和4年度 | 56.7% | 40.6% |
| 令和5年度 | 51.5% | 52.4% |
後述しますが、第二次検定(実地試験)は記述式の試験なので難易度が高め。
記述式問題は独特の書き方があるので、しっかり勉強しましょう。
1級造園施工管理技士の過去問からみる難易度
1級造園施工管理技士の過去問を紹介します。
過去問を見て「わからない…」という人は、しっかり勉強しましょう。
芝草に関する記述のうち,適当でないものはどれか。
(1) イタリアンライグラスは,ほふく茎を持たない寒地型芝草で,生長は早いが越年した翌夏には消失する特徴を持ち,オーバーシーディングなどに用いられる。
(2) クリーピングベントグラスは,ほふく茎を持つ寒地型芝草で,緻密な芝生を形成する特徴を持ち,ゴルフ場のグリーンなどに用いられる。
(3) ケンタッキーブルーグラスは,ほふく茎を持たない寒地型芝草で,寒地型芝草の中では耐暑性・耐乾性が強い特徴を持ち,法面の土壌浸食防止などに用いられる。
(4) ノシバは,ほふく茎を持つ暖地型芝草で,暖地型芝草の中では耐寒性・耐乾性が強い特徴を持ち,公園や競技場などに用いられる。
引用元:一般財団法人全国建設研修センター「令和元年度1級造園施工管理技術検定 学科試験・問題A」
建設副産物に関する記述のうち亜適当でないものはどれか。
(1) 排出事業者である元請業者は,建設廃棄物を処理した際の委託契約書と返送された全ての産業廃棄物管理票(マニフェスト)の写しを5年間保存する必要がある。
(2) 排出事業者である元請業者が,建設廃棄物の中間処理を委託する場合の処理責任の範囲は,中間処理が適正に行われたことを確認するところまでである。
(3) 造園工事で発生する伐採木は,「建設工事に係る資材の再資源化等に関する法律」に規定されている建設資材廃棄物に該当しない。
(4) 造園工事で発生する建設発生土は,建設工事に伴い副次的に得られた土砂であり,「廃棄物の処理及び清掃に関する法律」に規定されている廃棄物には該当しない。
引用元:一般財団法人全国建設研修センター「令和元年度1級造園施工管理技術検定 学科試験・問題B」

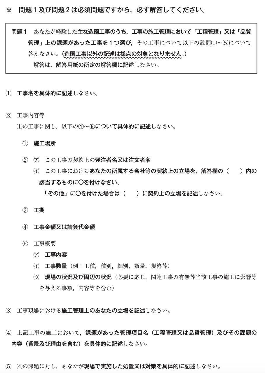
出典:一般財団法人全国建設研修センター「令和元年度1級造園施工管理技術検定 実地試験問題」
特に第二次検定の経験記述問題(上記の問題)は、解き方を知ってないと得点を稼げません。
経験記述問題のコツは、一級土木施工管理技士の経験記述の丸写しはデメリットが大きい【例文も紹介】にまとめているので参考にどうぞ。
※土木の記事ですが、経験記述問題の書き方のコツは一緒です。
出題範囲や試験の特徴
1級造園施工管理技士の出題範囲や試験の特徴は、下記のとおりです。
| 第一次検定(学科) | 土木工学等
施工管理法 法規 4つから1つを選ぶマークシート方式 4時間30分 65問出題されて65問に解答 |
| 第二次検定(実地) | 施工管理法
記述式の問題 2時間45分 |
第一次検定は長丁場なのが辛いところ。
4時間半の試験で、65問をすべて解かないといけません。
一般的な資格試験は選択問題があるので得意分野で勝負できますが、1級造園施工管理技士は全範囲を知ってないと合格できない感じ。
覚えることが多い点で見ると、けっこう難易度は高めです。
合格基準【60%の得点で合格】
1級造園施工管理技士の合格基準は、第一次検定も第二次検定も満点中60%以上の得点率で合格です。
反対にいうと、40%は間違えてもいいということ。
40%間違えられる点では、難易度は易しめかと。
1級造園施工管理技士の受験資格
1級造園施工管理技士は、実務経験がなくても19歳以上であれば第一次検定を受験できます。

出典:国土交通省|令和6年度より施工管理技術検定の受験資格が変わります
第一次検定に合格後、5年の実務経験を積むと第二次検定に挑戦できます。
詳しくは一般財団法人全国建設研修センターのサイトをご覧ください。
試験の免除制度
1級造園施工管理技士の試験には、免除制度があります。
前年度の1級造園施工管理技士の試験で、第一次検定に合格している人は学科が免除されます。
ようは、前年度の試験で下記だった人は、翌年のみ第一次検定が免除されます。
- 第一次検定:合格
- 第二次検定:不合格
他にも、技術士に関する免除制度もあるので、詳しくは一般財団法人全国建設研修センターのサイトを見てください。
1級造園施工管理技士の試験概要【合格発表なども紹介】
1級造園施工管理技士の試験概要を紹介します。
| 願書申込 | 5月 |
| 試験日程 | 第一次:9月
第二次:12月 |
| 合格発表 | 第一次:10月
第二次:3月 |
| 受験地 | 札幌、仙台、東京、新潟、名古屋、大阪、広島、高松、福岡、那覇 |
| 受験料 | 第一次:14400円
第二次:14400円 |
勉強スケジュールとしては、第一次検定に合格してから第二次検定の勉強をしても間に合います。
なので、最初は第一次検定の勉強に100%集中しましょう。
1級造園施工管理技士の独学のコツ【おすすめの参考書や過去問題集】

結論、1級造園施工管理技士は独学でも合格できます。
スクールや通信講座を受けてもいいですが、独学でも問題なしです。
ちなみに、独学とスクール・通信講座のメリットとデメリットは下記のとおり。
| 勉強方法 | メリット | デメリット |
| 独学 | 自分のペースで勉強できる
費用が安い | 質問できない |
| スクール・通信講座 | 質問できる | 自分のペースで勉強しにくい
費用が高い |
現実的には仕事をしながら勉強する人がほとんどなので、独学が現実的かと思います。
おすすめの参考書や過去問題集
1級造園施工管理技士の独学におすすめの参考書や過去問題集は、下記のとおりです。
ただ、できれば書店に行って実際にペラペラめくってみましょう。
あなたに合う参考書や過去問題集が一番なので。
勉強しやすそうな本を選べばOKです。
1級造園施工管理技士の勉強のコツ
試験の4ヶ月前くらいから勉強を始めましょう。
つまり、5月に願書を出したときから勉強開始です。
前述のとおり、第一次検定までは第一次検定の勉強のみでOKです。
具体的な勉強の手順は下記のとおり。
- まずは参考書をざっくり読んで基礎を理解
- あとはひたすら問題集(過去問)を繰り返し解く
正直、過去問中心で勉強すれば合格できる試験です。
過去問は3~5年分やるのがおすすめです。
第一次検定に合格したら、第二次検定の勉強をスタートしましょう。
特に、経験記述の書き方はマスターしてください。
過去にあなたが行った工事について書くので、今までの工事を書き出してみましょう。
【ちなみに】1級造園施工管理技士と1級土木施工管理技士の難易度比較

ちなみに、1級造園施工管理技士と1級土木施工管理技士の難易度を比較してみました。
合格率の違いは下記のとおり。
※令和3年の合格率を比較しています。
| 第一次検定の合格率 | 第二次検定の合格率 | |
| 1級造園施工管理技士 | 35.9% | 40% |
| 1級土木施工管理技士 | 60.6% | 36.6% |
結論、1級造園施工管理技士の方が合格率は低いです。
おそらく、勉強する教材が少ないのが原因かと。
1級造園施工管理技士を受験する人は、1級土木施工管理技士も興味がある人がいると思います。
現実的には土木施工管理技士の方が募集が多いので、土木施工管理技士の受験も検討して良いかもですね。
ちなみに土木施工管理技士の難易度については、下記の2記事にまとめてます。
まとめ:1級造園施工管理技士の難易度は高いので、過去問を中心に勉強

この記事をまとめます。
- 1級造園施工管理技士の合格率は実地が低め【経験記述の書き方を覚えよう】
- 第一次検定は長丁場なので集中力が必要【勉強量が重要】
- 第一次検定は選択問題がないので全範囲の勉強が必要
- 1級造園施工管理技士は独学でも合格が可能
- 5月から第一次検定の勉強を開始【第二次検定は第一次検定に合格してからでOK】
- 1級土木施工管理技士の方が合格率が高い
1級造園施工管理技士に合格したいなら、さっそく勉強を始めましょう。
1日でも早く勉強を始めるほど合格率が上がるので、今日から行動すべき。
勉強を始めるのが遅くなると、不合格になってまた来年も勉強しないといけません。
仕事をしながらの試験勉強は過酷なので、一発合格したいならすぐに勉強を始めましょう。
結論、合格したいならさっそく勉強開始です。
また、施工管理技士の試験については、施工管理技士の資格の種類や試験の難易度にまとめています。
あなたのキャリアアップの参考にしてみてください!
この記事を読んだ方におすすめの業界コラム
-
建設業界ニュース
建設業界・資格
施工管理技士はどれが良い?7種類の特徴や難易度ランキングなどを解説
READ MORE -
施工管理・現場監督
建設業界ニュース
【注意】フリーランス施工管理の落とし穴|失敗を避ける方法を解説
READ MORE -
施工管理・現場監督
建設業界ニュース
施工管理にストレスがかかる6つの理由|メンタルケアや続けるメリットも解説
READ MORE -
総合コラム
採用・定着(企業魅力向上とブランディング)
建設業の求人に応募がこない4つの理由|応募を増やす9つの対策
READ MORE -
総合コラム
品質・安全(現場のトラブル対策)
建設業のヒヤリハット事例集|6つの事故パターンと安全対策を解説
READ MORE -
総合コラム
DX・IT活用(最新技術と教育)
建設業DXとは?中小企業の課題を解決するDXの進め方5ステップを解説
READ MORE
