2級造園施工管理技士の合格率や難易度【過去問を中心に勉強しよう】
どれくらい難しい試験なんだろう?
過去問の雰囲気とかも見てみたいな。
あと、合格するにはどんな風に勉強すればいいのかな?
こういった疑問に答える記事です。
この記事の内容は下記のとおり。
- 2級造園施工管理技士の合格率や難易度【過去問も紹介】
- 2級造園施工管理技士の勉強方法【おすすめの参考書やテキスト】
- 【ちなみに】2級造園施工管理技士と2級土木施工管理技士の難易度比較
私たちワット・コンサルティングは、施工管理の転職サポートを行う会社です。
この記事では、2級造園施工管理技士の合格率や難易度を解説します。
2級といえど、きちんと勉強しないと合格できません。
試験の難易度や過去問、合格に近づく勉強方法などを解説します。
2級造園施工管理技士の合格率や難易度【過去問も紹介】

2級造園施工管理技士の合格率や難易度を解説します。
具体的には下記をまとめたので参考にどうぞ。
- 合格率の推移
- 過去問の雰囲気
- 試験問題の特徴
- 合格基準
- 受験資格
2級造園施工管理技士の合格率の推移【第一次(学科)は約56%・第二次(実地)は約38%】
過去9年の2級造園施工管理技士の合格率の推移は、下記のとおりです。
| 第一次検定(学科) | 第二次検定(実地) | |
| 平成27年度 | 59.8% | 44.1% |
| 平成28年度 | 50.4% | 39.5% |
| 平成29年度 | 61% | 36.7% |
| 平成30年度 | 62.7% | 38% |
| 令和元年度 | 50.9% | 37.6% |
| 令和2年度 | 58.3% | 32.5% |
| 令和3年度 | 51.7% | 42.6% |
| 令和4年度 | 56.7% | 40.6% |
| 令和5年度 | 51.5% | 52.4% |
第一次検定(学科試験)は2人に1人は合格しますが、第二次検定(実地試験)は少し難易度が高めです。
後述しますが、第二次検定は記述式問題があるので、第一次検定より難易度が高いです。
2級造園施工管理技士の過去問を見てみよう
2級造園施工管理技士の過去問を紹介します。
過去問を見て「わからない!」という人は、しっかり勉強しましょう。
土壌に関する記述のうち,適当でないものはどれか。
(1) 土壌空気は,大気に比べて,一般に酸素濃度が低い。
(2) 土壌水分のうち,植物に容易に吸収されるのは,毛管水である。
(3) 土壌の色は,一般に有機物が多いほど赤味を増す。
(4) 腐植は,土壌の団粒構造の形成を促進する。
引用元:一般財団法人全国建設研修センター「令和元年度2級造園施工管理技術検定 学科試験(後期)問題」
「建設業法」に関する記述のうち,誤っているものはどれか。
(1) 工事現場における建設工事の施工に従事する者は,主任技術者又は監理技術者がその職務として行う指導に従わなければならない。
(2) 造園工事業に関する建設工事について実務経験が10年以上ある者は,造園工事の主任技術者になることができる。
(3) 建設業者は,建設工事の担い手の育成及び確保その他の施工技術の確保に努めなければならない。
(4) 建設業者は,建設工事の注文者から工事内容の経費の内訳を明らかにした見積書の請求があったときは,請負契約が成立した後,ただちに交付しなければならない。
引用元:一般財団法人全国建設研修センター「令和元年度2級造園施工管理技術検定 学科試験(後期)問題」

出典:一般財団法人全国建設研修センター「令和元年度2級造園施工管理技術検定 実地試験(後期)問題」
第二次検定の経験記述問題は、独特の問題です。
書き方がわかってないと合格できないので、しっかり勉強しましょう。
※経験記述問題の書き方は、後ほど紹介します。
2級造園施工管理技士の試験問題の特徴【第一次検定(学科)と第二次検定(実地)がある】
2級造園施工管理技士の試験問題は、下記の2つがあります。
- 第一次検定(学科試験)
- 第二次検定(実地試験)
第一次検定と第二次検定の内容は下記のとおりです。
| 第一次検定 | マークシート問題(4つから1つを選ぶ)試験時間:2時間半試験範囲:土木工学等、施工管理法、法規 |
| 第二次検定 | 記述式問題試験時間:2時間試験範囲:施工管理法 |
前述のとおり、第二次検定は記述式のため難易度が高めです。
マークシートのようにマグレの正解もありません。
合格基準について
2級造園施工管理技士の合格基準は、満点中60%以上の得点率で合格です。
反対にいうと、40%は間違えてもいいということ。
合格基準については、他の資格試験より難易度は低めです。
2級造園施工管理技士の受験資格【実務経験が必要】
2級造園施工管理技士の受験資格は、下記の表のとおりです。

出典:国土交通省|令和6年度より施工管理技術検定の受験資格が変わります
第二次検定を受験するには実務経験が必要です。
2級造園施工管理技士の試験概要【合格発表や試験日など】
2級造園施工管理技士の試験概要を紹介します。
| 第一次検定(前期) | 第一次・第一次と第二次(後期) | |
| 願書の申込期間 | 3月 | 7月 |
| 試験日 | 6月 | 11月 |
| 合格発表 | 7月 | 第一次(後期):1月第一次・第二次:3月 |
| 試験地 | 札幌、仙台、東京、新潟、名古屋、大阪、広島、高松、福岡、那覇 | 札幌、青森、仙台、東京、新潟、金沢、名古屋、大阪、広島、高松、福岡、鹿児島、那覇、宇都宮(第一次のみ) |
なお、受験料は下記のとおりです。
- 第一次と第二次を受験:14400円
- 第一次のみ:7200円
- 第二次のみ:7200円
試験の免除制度
ちなみに、2級造園施工管理技士試験には免除制度があります。
代表的な免除制度は、前年度の第一次検定の合格者です。
つまり、下記の人は翌年の試験で第一次検定が免除されて、第二次検定のみの受験でOKです。
- 第一次検定:合格
- 第二次検定:不合格
なお、2021年以降に第一次検定のみに合格した人は「技士補」と言われる資格が付与されます。
文字どおり、施工管理技士を補佐する資格です。
技士補については、技士補はいつから?【答え:2021年から!どんな資格かも解説】にまとめています。
2級造園施工管理技士の勉強方法【おすすめの参考書やテキスト】

続いて、2級造園施工管理技士の勉強方法を紹介します。
仕事をしながら勉強する人がほとんどだと思うので、効率的な勉強の参考にしてください。
【結論】独学でも合格できる
2級造園施工管理技士は、独学でも合格できます。
過去問中心の出題なので、テキストや過去問題集で勉強できるからです。
お金を払ってスクールに通うほどではありません。
ただし、独学の場合は自己管理とスケジューリングが重要です。
試験の3ヶ月前から勉強開始
最低でも、試験の3ヶ月前から勉強を始めましょう。
つまり、3月・8月には勉強を始めるイメージです。
※試験が苦手な人は、4ヶ月前からがおすすめ。
短時間でもいいので、毎日少しずつ勉強するのが良いですね。
休日に集中して勉強する方法もありますが、前回の勉強内容を忘れて不効率になります。
【勉強方法】まずはテキスト・参考書に目を通して、あとはひたすら過去問を解く
具体的な勉強方法は、下記のとおり。
- まずはテキスト・参考書に目を通す
- あとはひたすら過去問を解く
これが勉強の王道スタイルです。
いきなり過去問から勉強するのは、あまりおすすめしません。
基礎がわかってない状態で過去問をやっても、結局テキストや参考書を読まないとわからないから。
テキストや参考書は、ざっと目を通せばOK。
ざっと目を通したら、過去問題集をやってみてください。
また、過去問題集は3~5年分をやっておきましょう。
2級造園施工管理技士試験におすすめの参考書・テキスト・過去問題集
ちなみに、2級造園施工管理技士試験のおすすめの参考書・テキスト・過去問題集は下記のとおり。
ただし、できれば書店に行って中身を見てみてください。
あなたが勉強しやすそうな本を選ぶのが一番なので。
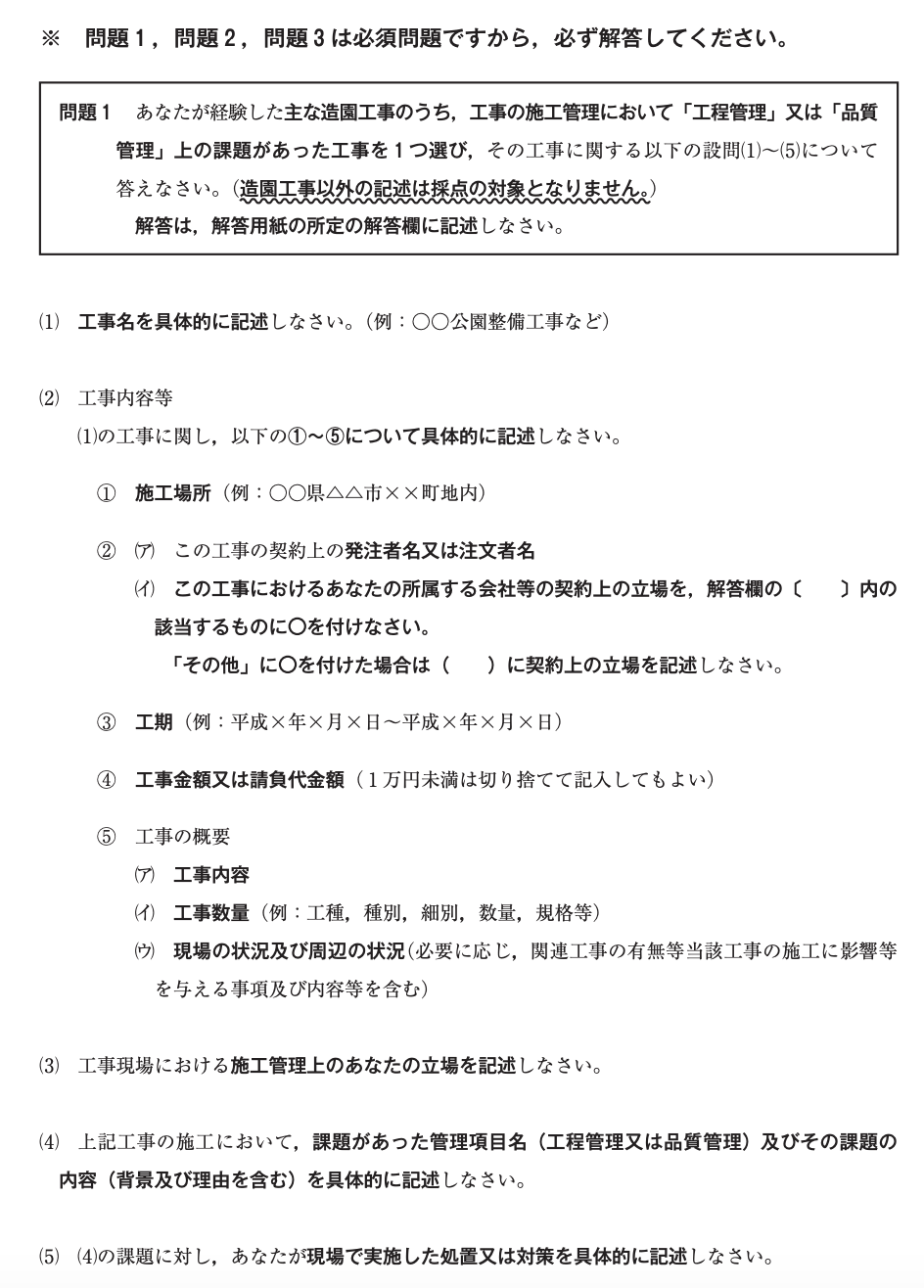
第二次検定(実地試験)の経験記述問題の例文
第二次検定の経験記述には書き方があります。
コツは、あまり長文をダラダラ書かないこと。短く簡潔に書きましょう。
設問1の記入例は下記のような感じです。※土木の例文ですがイメージになると思います。
- 工事名:八王子市営住宅団地造成工事
- 発注者名:八王子市都市計画局
- 工事場所:東京都八王子市平岡町1丁目1番地-1
- 工期:平成26年2月15日~平成26年6月27日
- 主な工種:土工・擁壁工
- 施工量:切土・盛土量6410㎥・鉄筋コンクリートL形擁壁工・平均高さ3m
- 工事現場における施工管理上のあなたの立場:現場監督員
設問2の例文は下記です。
問1:具体的な現場状況と特に留意した課題
記入例:住宅街に隣接しているため、工事の騒音・振動および粉塵の発生等の環境保全対策を特に重要と考えた。
問2:課題を解決するために現場で実施した対応処置
周辺住民に工事中の環境保全に関する説明を行い協力を求めた。
低騒音・低振動の機器や工法を採用した。
工事現場内と進入道路にて、散水や清掃を励行し塵埃の発生を抑えた。
工事現場内および周辺道路で停車中のアイドリングを禁止した。
【ちなみに】2級造園施工管理技士と2級土木施工管理技士の難易度比較

2級造園施工管理技士を受験する人は、2級土木施工管理技士も気になる人がいるかと。
2つの資格の合格率の比較は下記のとおり。
※令和3年の合格率で比較しています。
| 第一次検定の合格率 | 第二次検定の合格率 | |
| 2級造園施工管理技士 | 51.7% | 42.6% |
| 2級土木施工管理技士 | 73.6% | 35.7% |
第一次検定×第二次検定の合格率は下記のとおり。
- 2級造園施工管理技士:約22%
- 2級土木施工管理技士:約26%
結論、2級土木施工管理技士の方がちょっと難しいかなというくらいです。
ただし、土木施工管理技士の方が募集が多いので、土木施工管理技士もけっこうおすすめです。
2級土木施工管理技士については、2級土木施工管理技士の難易度!合格率や過去問から分析してみたにまとめてます。
2級造園施工管理技士と1級土木施工管理技士の難易度を比較
双方の合格率だけ見てみると、両方とも第一次検定×第二次検定の合格率は22%くらいで同じです。
※令和3年の合格率を比較しています。
| 第一次検定の合格率 | 第二次検定の合格率 | |
| 2級造園施工管理技士 | 51.7% | 42.6% |
| 1級土木施工管理技士 | 60.6% | 36.6% |
ただし、当然ながら1級土木施工管理技士の方が問題の難易度は高いです。
1級土木施工管理技士の合格率が高めの理由は、2級土木施工管理技士に合格してから1級土木施工管理技士を受験する人が多いから。
2級と似た問題もでるので、1級土木施工管理技士の合格率もそれなりに高くなるイメージです。
ちなみに、1級土木施工管理技士については、1級土木施工管理技士の合格率や過去問から見る難易度にまとめてます。
まとめ【2級造園施工管理技士の合格率は第二次検定が低め】

この記事をまとめます。
- 2級造園施工管理技士の合格率は、第一次検定が約56%、第二次検定が約38%
- 第二次検定の経験記述は書き方を知っておこう
- 合格基準は60%以上で合格【40%は間違えてOK】
- 2級造園施工管理技士は独学でも勉強できる
- 試験の3ヶ月前から勉強開始【テキストを読んでひたすら過去問】
- 2級土木施工管理技士と合格率はほとんど一緒
2級造園施工管理技士の勉強の参考になればうれしいです。
記事を参考に、試験の3ヶ月前には勉強を始めましょう。
というか、どうしても合格したいなら早めに勉強を始めて損はないですよ。
本気なら、今日から勉強を始めましょう。
勉強を始めるのが遅くなるほど不合格になるし、また1年勉強をしないといけません。
試験は1点が合否を分けるので、1日でも早く勉強を始めた人が勝ちますよ。
結論、今日から勉強を始めましょう。
ちなみに、施工管理技士試験については、施工管理技士の資格の種類や試験の難易度にまとめたので参考にどうぞ。
あなたのキャリアアップの参考になればうれしいです!
